FC Database -- Off-line Extension

Annotated database of off-line sketched
diagrams from FlowChart domain.

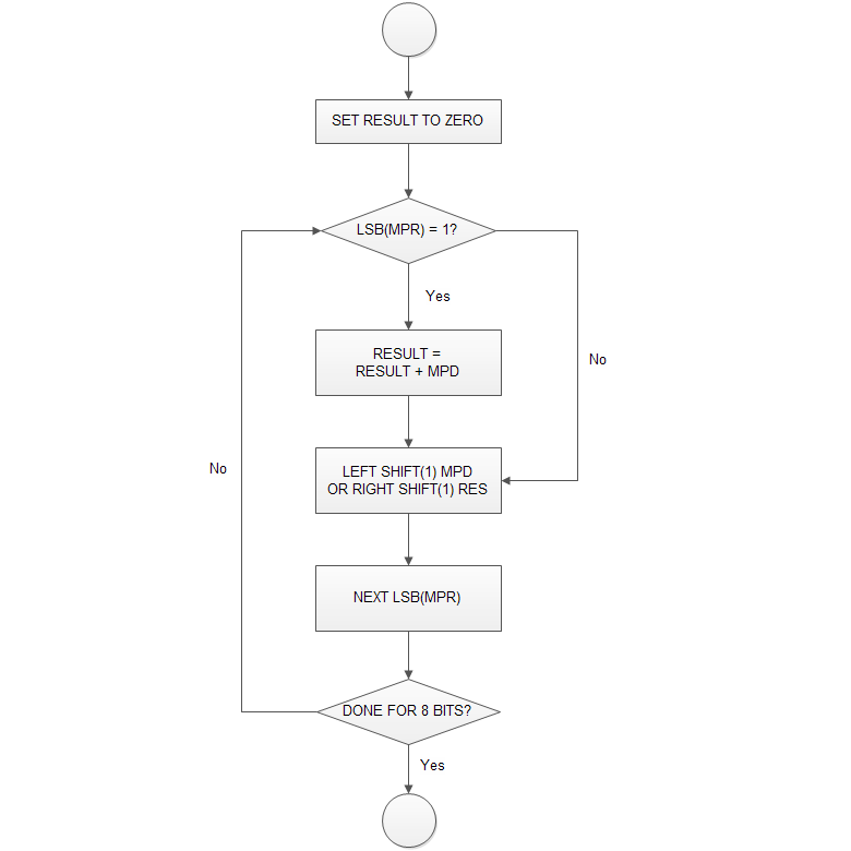
Diagram Patterns

The following patterns were used during the gathering of the database. Users were supposed to redraw these diagrams on a tablet PC. The strokes were then printed and scanned.

fc_pattern_001 fc_pattern_001b fc_pattern_002
fc_pattern_002b fc_pattern_003 fc_pattern_003b
fc_pattern_006 fc_pattern_006b fc_pattern_008
fc_pattern_008b fc_pattern_009 fc_pattern_009b
fc_pattern_010 fc_pattern_010b fc_pattern_011
fc_pattern_011b fc_pattern_012 fc_pattern_012b
fc_pattern_014 fc_pattern_014b fc_pattern_015
fc_pattern_015b fc_pattern_016 fc_pattern_017
fc_pattern_018 fc_pattern_019 fc_pattern_020
fc_pattern_021